skip to main content

Pemetaan Sebaran Tingkat Bahaya Dan Laju Erosi Di DAS Brantas Tahun 2025 Menggunakan Metode RUSLE ( REVISED UNIVERSAL SOIL LOSS EQUATION)

Sains Informasi Geografi, Fakultas Pendidikan Ilmu Pengetahuan Sosial, Universitas Pendidikan Indonesia, Indonesia

Received: 15 Jun 2025; Revised: 15 Sep 2025; Accepted: 26 Sep 2025; Published: 15 Dec 2025.
Open Access Copyright (c) 2025 Jurnal Geosains dan Teknologi under http://creativecommons.org/licenses/by-sa/4.0.

Citation Format:
Abstract

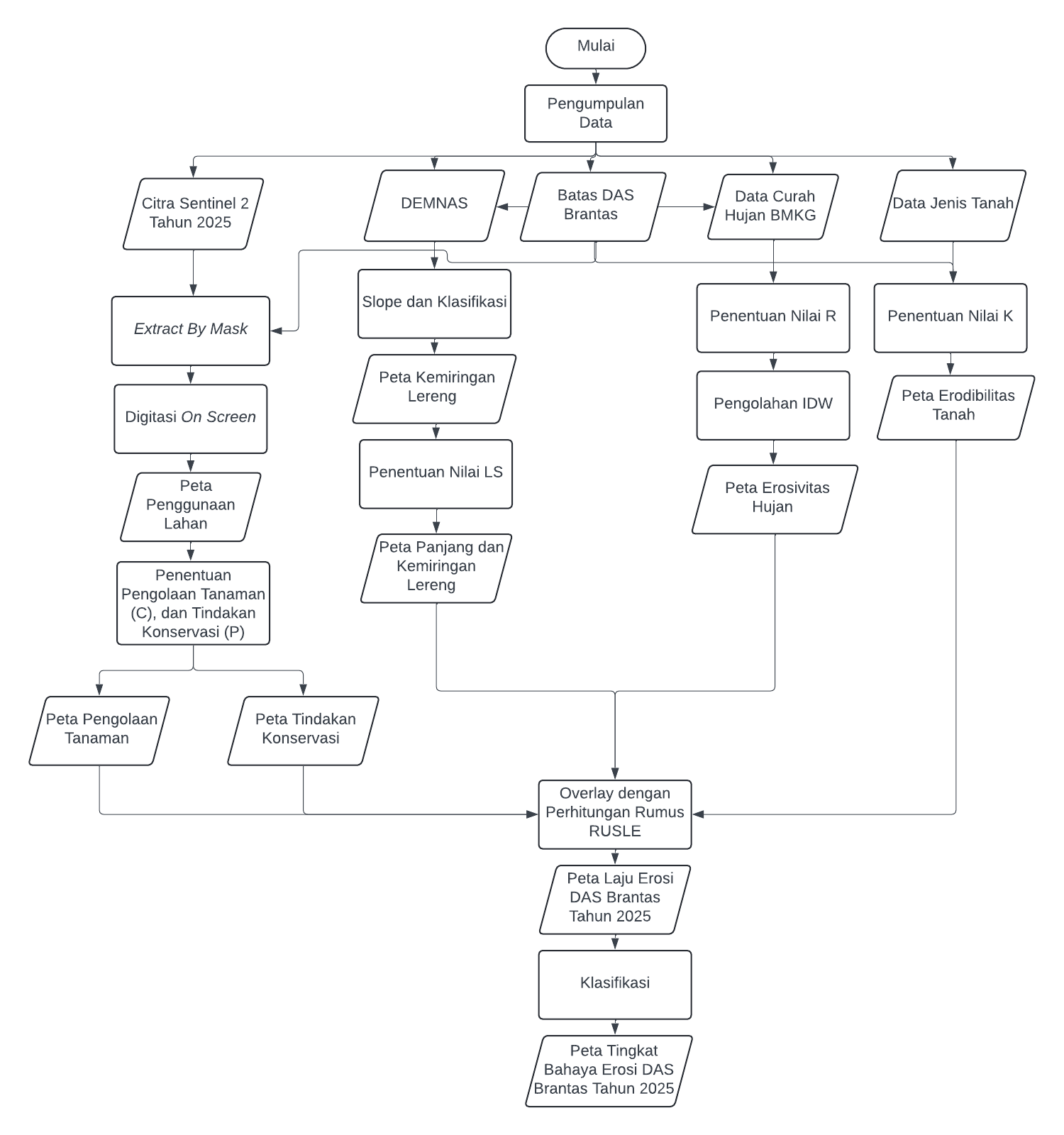
Erosi tanah merupakan permasalahan utama yang mengancam kelestarian Daerah Aliran Sungai
(DAS) Brantas, Jawa Timur. Aktivitas pemanfaatan lahan yang intensif tanpa memperhatikan
prinsip konservasi tanah memperparah laju degradasi lahan di kawasan ini. Penelitian ini
bertujuan untuk memetakan sebaran tingkat bahaya dan laju erosi di DAS Brantas tahun 2025
menggunakan metode Revised Universal Soil Loss Equation (RUSLE). Parameter RUSLE yang
digunakan dalam penelitian ini meliputi faktor erosi hujan (R), erodibilitas tanah (K), panjang
dan kemiringan lereng (LS), penutup lahan (C), serta tindakan konservasi (P), yang seluruhnya
diolah secara spasial dengan bantuan Sistem Informasi Geografis (SIG). Hasil analisis
menunjukkan bahwa laju erosi di DAS Brantas sangat bervariasi dengan kategori bahaya erosi
mulai dari rendah hingga sangat berat. Sebaran bahaya erosi tertinggi umumnya terkonsentrasi
di wilayah perbukitan yang mengalami konversi lahan hutan menjadi lahan pertanian dengan
kemiringan lereng curam serta minimnya penerapan konservasi lahan. Temuan ini menunjukkan
pentingnya penguatan konservasi lahan terpadu berbasis spasial untuk menekan laju degradasi
tanah di DAS Brantas secara berkelanjutan. Hasil penelitian ini diharapkan dapat menjadi acuan
dalam perencanaan pengelolaan DAS yang lebih efektif.

Note: This article has supplementary file(s).

Fulltext View|Download |  common.other
Untitled
Subject
Type Other
  View (9MB)    Indexing metadata
 common.other
Untitled
Subject
Type Other
  View (9MB)    Indexing metadata
 common.other
Untitled
Subject
Type Other
  View (9MB)    Indexing metadata
 common.other
Untitled
Subject
Type Other
  View (13MB)    Indexing metadata
 common.other
Untitled
Subject
Type Other
  View (1MB)    Indexing metadata
 common.other
Untitled
Subject
Type Other
  View (1MB)    Indexing metadata
 common.other
Untitled
Subject
Type Other
  View (61KB)    Indexing metadata
 common.other
Untitled
Subject
Type Other
  View (10MB)    Indexing metadata
 common.other
Untitled
Subject
Type Other
  View (1MB)    Indexing metadata
 common.other
Untitled
Subject
Type Other
  View (311KB)    Indexing metadata
Email colleagues
Keywords: DAS Brantas, Soil Erosion, RUSLE, Land Conservation, GIS

Article Metrics:

Article Info
Section: Articles
Language : IN
  1. Lewis, R. dan Davis, A. (1989)
  2. Reflectance anisotropy of Carboniferous
  3. coals in the Appalachian Foreland Basin,
  4. Pennsylvania, U.S.A. International
  5. Journal of Coal Geology, 13(1),
  6. hal.341-373. https://doi.org/
  7. Montgomery, C.W. (2006). Environmental
  8. Geology, Seventh Edition. McGraw Hill
  9. Companies, Inc., New York
  10. Pulonggono, A. dan Cameron, N.R. (1984)
  11. Sumatran microplates, their
  12. characteristics and their role in the
  13. evolution of the Central and South
  14. Sumatera basins. Indonesian Petroleum
  15. Association, Proceedings of the 13
  16. th
  17. Annual Convention, 13, hal.1221-1443
  18. Suprayogi, A., et al. (2017). Evaluasi
  19. Potensi Erosi di Sub-DAS Brantas Hulu
  20. Menggunakan Model USLE. Jurnal
  21. Pengelolaan Sumberdaya Alam dan
  22. Lingkungan
  23. Widodo, S., et al. (2018). Analisis
  24. Efektivitas Konservasi Lahan dalam
  25. Mengurangi Erosi di DAS Brantas
  26. Jurnal Tanah dan Iklim
  27. Wicaksono, G., et al. (2019). Keberhasilan
  28. Program Agroforestri dalam Menekan
  29. Laju Erosi di DAS Brantas. Jurnal
  30. Konservasi Tanah dan Air
  31. Yulianingsih, D., et al. (2020). Faktor Sosial
  32. Ekonomi dalam Implementasi
  33. Konservasi Lahan di DAS Brantas
  34. Jurnal Pembangunan Wilayah dan Kota
  35. Pramono, G., et al. (2020). Strategi
  36. Pengelolaan DAS Berkelanjutan
  37. Berbasis Konservasi Lahan. Jurnal
  38. Pengelolaan DAS Indonesia
  39. Mulyani, A., et al. (2016). Evaluasi
  40. Sumberdaya Lahan untuk Pertanian
  41. Berkelanjutan. Balai Besar Litbang
  42. Sumberdaya Lahan Pertanian
  43. Widodo, S., et al. (2018). Pengaruh
  44. Perubahan Penggunaan Lahan terhadap
  45. Laju Erosi di DAS Brantas Hulu. Jurnal
  46. Sumberdaya Alam dan Lingkungan
  47. Sunardi, S., & Kusuma, A. (2019). Kajian
  48. Potensi Erosi Berdasarkan Penggunaan
  49. Lahan di Wilayah DAS Brantas. Jurnal
  50. Ilmu Tanah dan Lingkungan
  51. Pramono, G., et al. (2020). Strategi
  52. Konservasi Tanah dalam Pengelolaan
  53. Daerah Aliran Sungai. Jurnal Konservasi
  54. Tanah dan Air

Last update:

No citation recorded.

Last update:

No citation recorded.